首页  研究成果  论文
上理超精密光学制造团队2022年度优秀论文汇编
发布时间: 2025-12-04 浏览次数: 11


2022年,超精密光学制造团队在庄松林院士、长江学者张大伟教授带领下,在微纳光学器件、光流控芯片、光学感知材料、新型医用光学仪器等领域发表二区及以上SCI论文11篇,新增ESI高被引论文1篇。其中,一区论文4篇,二区论文7篇。以下是4篇一区论文的概要介绍,期待和大家探讨合作转化,更欢迎各位才俊加盟团队!

联系邮箱 dwzhang@usst.edu.cn。

序号期刊名称

成果关键词1

成果关键词2

1Lab on a Chip

微流控PCR阵列

病原体同步检测
2Advanced Optical Materials

近红外下转换

量子效率>1

3Ecotoxicol Environ Saf

ErbB信号通路

PM2.5表观遗传毒性

4Advanced Functional Materials光免疫治疗

GSDME依赖性焦亡


(1)连续流动PCR阵列微流控芯片用于牙周病原体基因同步扩增

Bo Yang, Ping Wang, Zhenqing Li, Chunxian Tao, Qingxiang You, Shinichi Sekine, Songlin Zhuang, Dawei Zhang, Yoshinori Yamaguchi, Lab on a Chip,2022年,22: 733–737。【SCI一区】【微流控PCR阵列】

摘要:“时间转换”这一概念使得能够使用连续流动聚合酶链式反应(CFPCR)技术。聚合酶链式反应(PCR)微流控芯片是一种能够有效缩短目标基因扩增所需时间的理想手段;然而,它还会产生低通量的扩增产物。尽管多重PCR能够在芯片上同时扩增多个目标基因,但由于交叉反应,它可能会容易产生假阳性结果。为解决这一问题,我们在此设计了一种基于CF-PCR阵列微流控系统的微流控系统芯片。通过将芯片分成三部分,我们成功地扩增了牙龈卟啉单胞菌(P.g)、福赛坦氏菌(T.f)和齿螺菌(T.d)的靶基因。结果表明,扩增牙龈卟啉单胞菌、齿螺菌和福赛坦氏菌所需的时间分别为2分07秒、2分51秒和5分32秒。牙龈卟啉单胞菌、齿螺菌和福赛坦氏菌的靶基因可以在不到8分05秒的时间内同时被扩增。这项工作可能为开发高通量的CF-PCR微流控系统提供线索,这对于同时检测各种病原体的即时检测至关重要。

图1、连续流动阵列微流控系统示意图与实物图

● ● 


(2)近红外发光下转换材料研究进展:新材料、新技术及其在太阳能电池中的应用

Dechao Yu, Ting Yu, Hui Lin, Songlin Zhuang, Dawei Zhang, Advanced Optical Materials, (2022), 10:2200014. 【SCI一区】【近红外下转换】

摘要:在探索具有量子产率(QY)大于1的磷光体方面,针对下转换(DC)策略以及在显示、照明以及特别是效率超过肖克利-凯瑟尔极限(-30%)的新型太阳能电池中的应用,已经进行了大量的研究。值得注意的是:i)在镧系和/或过渡金属离子激活材料中,一个高能光子转化为两个或更多低能光子的情况十分常见;ii)通过引入具有自旋允许跃迁的敏化剂,以及特别是通过结合先进的钙钛矿量子点、纳米结构和有机染料分子,实现了从紫外线/蓝色范围的吸收范围的拓宽;iii)在许多近红外(NIR)下转换系统中,内部QY大于1甚至测量得到的QY大于1;iv)在商业太阳能电池上添加下转换层以提高光子转换效率的应用已经得到实施。在本次综述中,首先对直流技术在理论、概念和实验方面的发展进行了总结,接着简要介绍了可见光直流技术的突破性进展,详细阐述了近红外直流技术在模型、材料、技术以及相应的优化和应用方面的最新进展(这些进展构成了有效的下转换层),最后给出了关于推进近红外直流技术以及其在新型太阳能电池中的应用的结论性意见和展望。

图2、 a) 单结太阳能电池存在五种主要能量损耗机制,包括热化、透明度、复合、结区和接触电压损耗。b) 在AM1.5G标准太阳光谱中,晶体硅电池只能利用约49%的太阳光能(绿色),而采用下转换(DC)技术可额外获取约10%的光能(蓝色)。c) 对于带隙约0.8 eV的太阳能电池,通过多光子下转换过程可进一步扩展对太阳光谱的利用,额外收集部分以蓝色和绿色区域表示。

● ● 


(3)基于DNA甲基化和转录组分析的ErbB家族在肺模拟微流控芯片中的PM2.5致癌机制研究

Lulu Zheng, Yuwen Wang, Yule Zhang, Zongtao Chai, Sixiu Liu, Bo Wang, Bo Dai, Dawei Zhang, Ecotoxicology and Environmental Safety, (2022), 248:114318. 【SCI一区】【ErB信号通路】

摘要:细颗粒物(PM2.5,直径小于2.5微米)被视为一种有害致癌物。然而,环境细颗粒物致癌作用的分子机制尚未完全阐明,应对这一重大公共卫生挑战的治疗方案也较为缺乏。在此,我们通过便携式、小型化且一体化的器官水平肺模拟气液界面暴露(MALIE)微流控平台,对人支气管上皮(HBE)细胞进行细颗粒物暴露处理后,开展全基因组特异性DNA甲基化和转录组(RNA测序)分析。一系列癌症相关信号转导通路被激活。细颗粒物暴露导致的ErbB1、ErbB2和ErbB3基因表达改变,是细胞DNA甲基化组变化的结果。ErbB家族的蛋白表达可被药物抑制,并能调控下游Grb2/Raf通路以及Akt/MDM2通路。上述所有结果表明,ErbB家族可能是空气污染相关疾病有前景的药物靶点,且抑制剂类药物可作为治疗这些疾病的方案。

图3、PM2.5暴露激活的ErbB信号通路及其抑制剂作用机制

● ● 


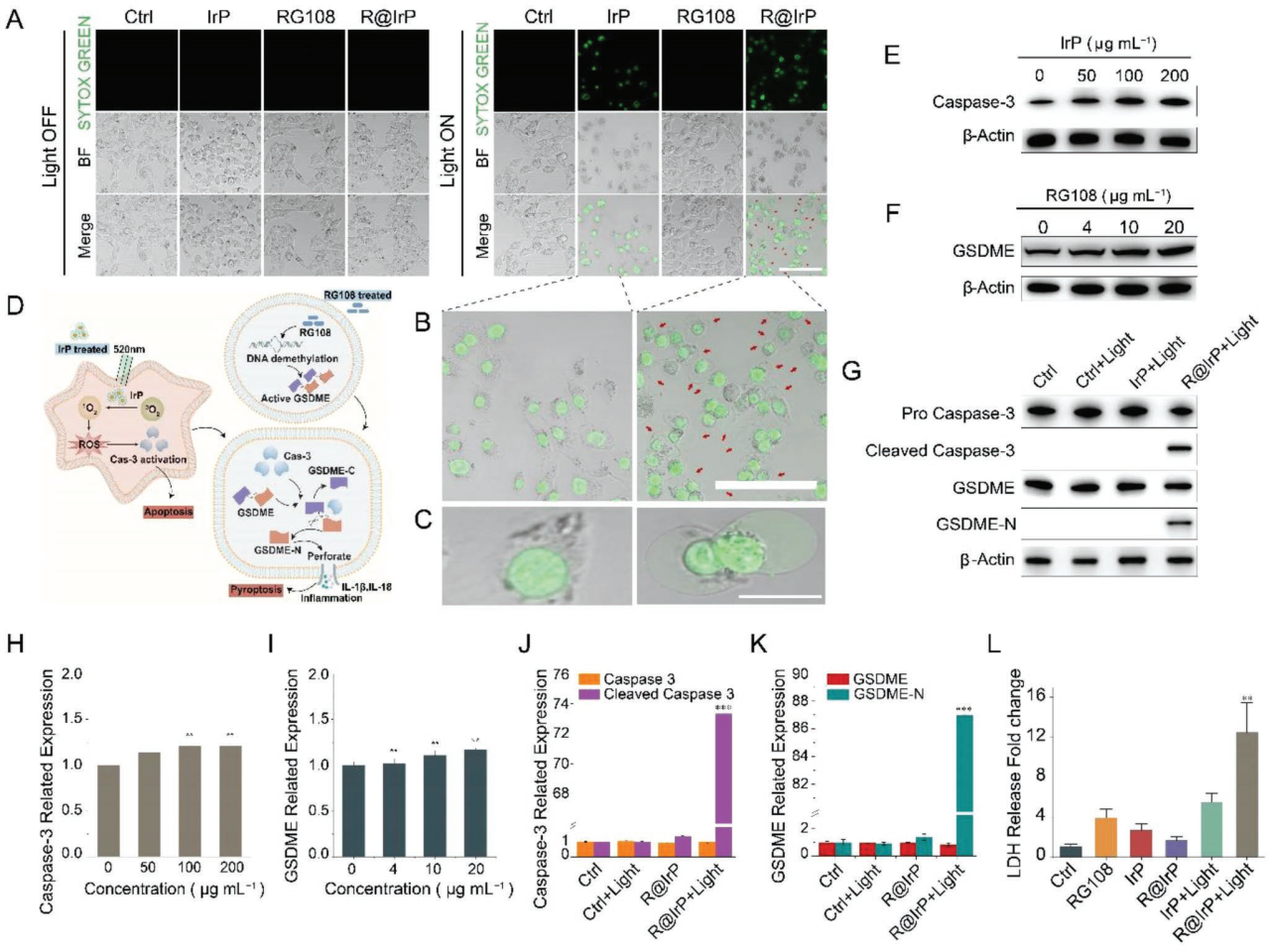
(4)纳米激动剂介导的GSDME依赖性焦亡重塑肿瘤光免疫治疗的炎性微环境

Lulu Zheng, Yan Fan, Xiang Wang, Zhijin Yang, Yule Zhang, Tingting Liu, Mengya Chen, Shifei Kang, Shiwei Guo, Zheng Shi, Yuwen Wang, Kejie Zheng, Shuqi Cai, Bo Dai, Songlin Zhuang, Yuhao Li,* and Dawei Zhang, Advanced Functional Materials,(2022),33:2200811. 【SCI一区】【光免疫治疗】

摘要:免疫疗法,尤其是免疫检查点阻断(ICB)抗体免疫疗法,彻底改变了癌症治疗方式,并为多种癌症提供了显著的临床获益。然而,由于肿瘤微环境中缺乏或仅有少量免疫浸润,免疫疗法在具有免疫排斥或免疫抑制表型的肿瘤中效果有限。本文报道了一种基于重塑炎症微环境的新型光免疫疗法,该疗法通过纳米激动剂介导的气孔蛋白E(GSDME)依赖性细胞焦亡,并提供正反馈激活抗PD-1免疫治疗。一种基于铱的光敏剂(IrP)携带甲基转移酶抑制剂RG108(R@IrP),在光照激活下通过caspase-3/GSDME通路引发快速细胞焦亡。此外,光诱导的焦亡与抗PD-1协同作用可诱导抗肿瘤光免疫治疗。焦亡细胞释放的促炎因子重塑了炎症微环境并招募免疫细胞杀灭肿瘤细胞,从而激活CD8+细胞毒性T淋巴细胞、增强PD-1表达并促进树突状细胞轻微成熟。综合来看,这些发现揭示了光免疫疗法的协同策略——即通过精准通路调控将免疫冷肿瘤转化为对基于抗PD-1的免疫治疗有反应的热肿瘤。

图4、细胞焦亡的形态学特征与分子通路验证

● ●